智慧校园
全景漫游
目录
返回首页
导航目录
网站首页
学校概况
学校简介
领导班子
学校荣誉
校园风光
机构设置
联系我们
校园动态
通知公告
新闻中心
时事要闻
采购公告
学校预决算公开
党建工作
群团组织
学校团委
职工之家
教育教学
教学动态
专业建设
队伍建设
教育科研
教师风采
学生工作
校园文化
法制教育
心理健康
志愿公益
学生风采
招生就业
社会服务
对外交流
后勤服务
安全管理
专题网站
教学资源库
您的位置:
校园动态
通知公告
校园动态
通知公告
新闻中心
时事要闻
采购公告
学校预决算公开
热点资讯
学校简介
07-29
联系我们
08-05
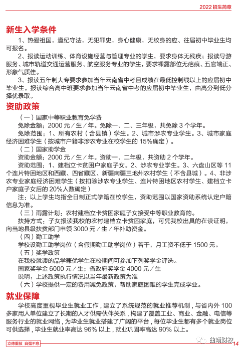
曲靖财经学校2022年秋季学期招生简章
05-22
曲靖财经学校2023年秋季招生简章
06-01
曲靖财经学校2022年招生简章
发布日期:2022-05-19
浏览:
曲靖财经学校2022年招生简章
曲靖财经学校1957年建校,是一所市属公办财经类中等职业学校,
国家级重点中等职业学校、国家中等职业教育改革发展示范学校、全国中职五十强学校
。
以下内容为图片格式,可点击图片,撑大即可清晰浏览!!
点击下列地址图片,可精准导航到曲靖财经学校!!
曲靖财经学校
位置:
云南省曲靖市麒麟区太和东路1308号(珠江源大道东侧曲靖职教园区)
上一篇:
曲靖财经学校关于征集校史资料和实物的公告
下一篇:
曲靖财经学校2022年秋季学期招生简章
友情链接:
中华人民共和国教育部
云南省教育厅
云南省招生考试院
云南高校毕业生智慧就业平台
曲靖市人力资源和社会保障公共服务平台
云南省招生考试工作网